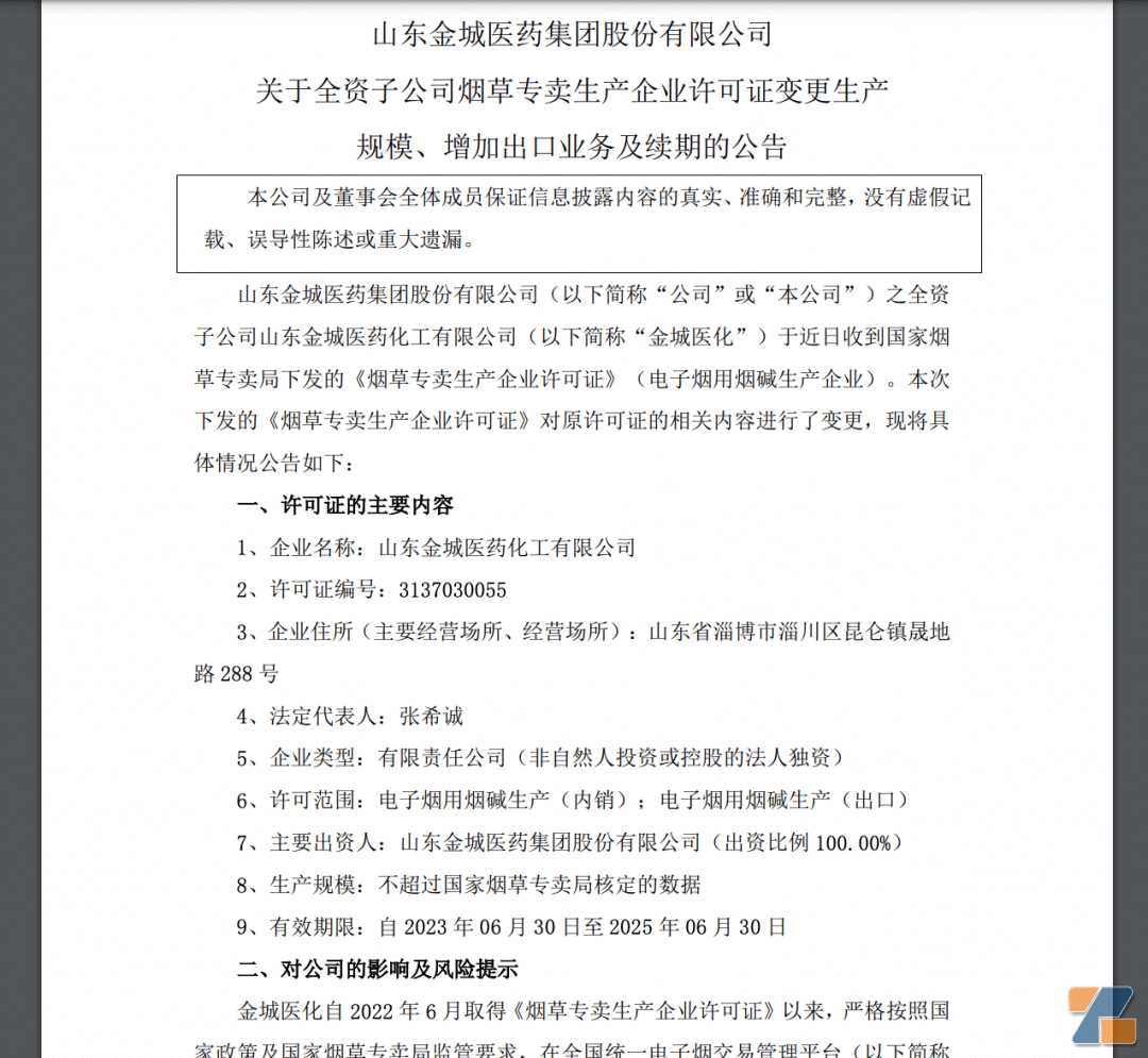
金城医药7月16日公告,公司之全资子公司山东金城医药化工有限公司于近日收到国家烟草专卖局下发的《烟草专卖生产企业许可证》(电子烟用烟碱生产企业)。本次下发的《烟草专卖生产企业许可证》对原许可证的相关内容进行了变更。本次金城医化新获得的《烟草专卖生产企业许可证》是对原证书核定的生产规模、许可范围及有效期限的变更,准许公司依法从事电子烟用烟碱内销、出口业务,生产规模将不超过国家烟草专卖局核定的数据,有效期限延长至 2025 年 06 月 30 日。


本次金城医化获得《烟草专卖生产企业许可证》,将对公司业绩产生积极影响。一方面其可以根据国家烟草专卖局新核定的生产规模扩大生产,另一方面其可以依法开展电子烟用烟碱的出口业务,开拓国外市场。同时公告还提到,本次公司申请增加的生产规模是否能够获得国家烟草专卖局批准存在一定的不确定性,具体情况公司将在交易管理平台更新后及时予以披露。