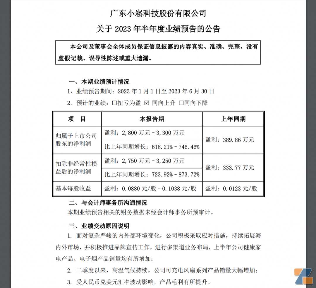
小崧股份于7月15日发布《关于2023 年半年度业绩预告的公告》,报告期内公司预计实现归属于上市公司股东的净利润2800万元到3300万元,同比增长618.21%至746.46%。


业绩变动原因说明方面,公告提到上半年,公司积极采取应对措施,持续拓展海内外市场,不断推进品牌宣传工作,进行多渠道业务布局,公司健康家电产品、电子烟产品销量均有所增加。二季度以来,高温气候持续,公司可充电风扇系列产品销量大幅增加。
小崧股份于7月15日发布《关于2023 年半年度业绩预告的公告》,报告期内公司预计实现归属于上市公司股东的净利润2800万元到3300万元,同比增长618.21%至746.46%。


业绩变动原因说明方面,公告提到上半年,公司积极采取应对措施,持续拓展海内外市场,不断推进品牌宣传工作,进行多渠道业务布局,公司健康家电产品、电子烟产品销量均有所增加。二季度以来,高温气候持续,公司可充电风扇系列产品销量大幅增加。