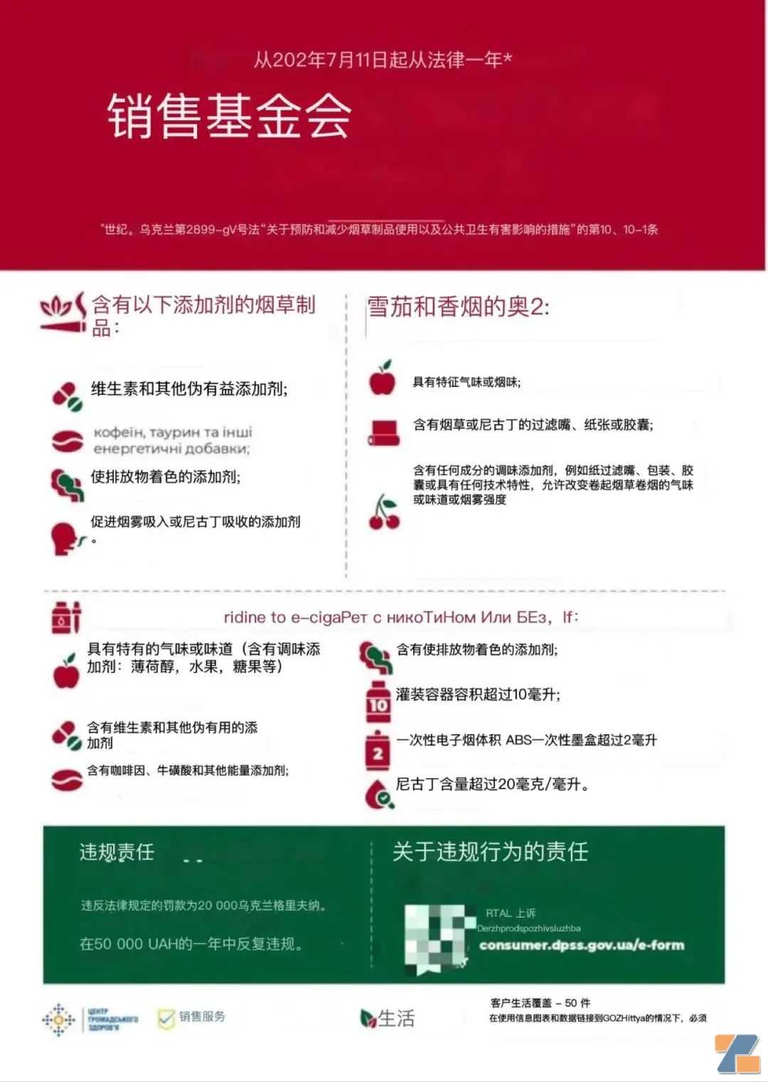
乌克兰当地媒体消息显示,乌克兰将于7月11禁止在公共场所使用电子烟,在公共场所销售和吸烟可能导致高达50,000格里夫纳的罚款。并且限制电子烟销售,电子烟相关的产品限制如下:
1,不得添加维生素或其他类似添加剂;
2,不得添加咖啡因、牛磺酸等能量补剂;
3,不得添加使烟雾着色的添加剂;
4,不得添加调味添加剂(薄荷醇、水果、糖果等);
5,一次性与换弹式容量不得超过2ml;
6,开放式设备烟油瓶容量不得超过10毫升;
7,尼古丁含量不得超过20mg/ml
违反上述法规将被罚款20,000格里夫纳,多次违反将被罚款50,000格里夫纳。以下为官方发布的法规讲解海报:

