今天获悉,随着8月换证的开始,大量生产商和品牌商进入换证周期,特别看到兴科电子、基克纳科技这些生产规模十分巨大的头部生产商,还有铂德、迷睿、徕米、本雾这些知名品牌商都纷纷换证,预示行业进入新的周期。
但是,有证不代表活着。
未来的全球化电子烟市场,你要不断渠道开源、客户开源、品类开源,然后给团队层层拆解目标,找更好的通路做市场。同时一旦看到其他地域有市场机会时,冲上去都要嫌慢,你要的是扑过去。
01
大量深圳企业换证,找订单需求又将来!
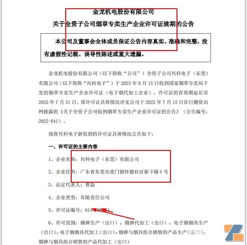
就在8月15日,最大代工厂之一兴科电子也宣布了换证。而这个企业属于市值50亿的金龙机电旗下公司,去年就曾经表示仅3个月就获得了超过9个亿订单合同,主要是提供电子雾化器及相关配件生产等内容。其表示“公司全资子公司兴科电子(东莞)有限公司(简称兴科电子)于2023年8月15日收到国家烟草专卖局下发的烟草专卖生产企业许可证(电子烟代加工企业),许可证的有效期延长至2025年7月31日。”


(大工厂兴科电子8月宣布拿到换证)
而且一眨眼,9月份到期的续证企业也已经被通知要开会。
那么到今天,到底哪些工厂换证了?
初步统计到的,目前已经换证有40多个企业(其中生产企业已经近20家)。但因为统计不全,估计至少有100家企业已经换证成功。而特别7月续证,基本这几天都被通知去领证。
令人关注的是,这次换证有些企业挺有代表和特点。很多是来自深圳和东莞生产企业。除开烟油,烟碱之外,就是生产代工为主的企业。
名单包括有铂德深圳科技(品牌)、徕米雾电科技(品牌)、浙江迷睿电子(品牌),还有许多生产商,深圳市基克纳科技(生产)、兴科电子东莞、深圳卡立科技(生产)、东莞意之动科技、东莞康迅科技(生产)、深圳浩瀚阳天科技(生产)、深圳艾普生物科技(雾化物)、博迪科技(生产)、东莞浩元电子(生产)、惠州天长实业(生产)、泊享科技(生产)、深圳绿元科技(生产)、深圳程誉科技(生产)、深圳云普星河(生产)劲嘉、深圳瑞香源生物(雾化物)、声海电子等全部换证成功。(没在名单中的,请给本号提交名单,下期报道补上)。


(初步统计换证名单)
比如,兴科电子是头部一次性代工的重要工厂,每年有大量的订单。从许可范围来看,包括烟弹、烟具和组合出口的生产和代工。
基克纳科技,也是规模巨大工厂,在珠海还在新建基地。在海外,GEEK VAPE这个品牌也是大量出现在各大渠道和展会现场。
还有技术很牛的博迪科技,其8月4日也宣布换证,成功拿到新的许可证。


(博迪也换证了)
刚刚换证成功的深圳浩瀚阳天科技,被嘉耀控股投资,今年也成功为嘉耀控股增添业绩。而且,今年半年其电子烟业务占到了嘉耀控股收入的20%以上,而该分部产生收入人民币2亿1700万元,相当于半年收入了2.17亿。
还有惠州天长实业,创建于1996年,可以说是很多年历史的生产企业。
此外,今年在海外强化市场布局的东莞浩元电子、程誉科技、非莫科技,还有劲嘉旗下的云普星河科技等,都宣布换证。这些企业除开生产外,大多还有自持品牌,正在深化扩大到海外市场的拓展。
笔者曾经问过一些工厂表示,“我们8月底到期,下个月拿续证”。说明一批8月底到期企业,也开始在忙续证。
有些企业也表示,下半年要主攻一些空白市场。
谈到生产许可证,去年共计约612家获得,其中深圳持证有400多家。按照数据统计,东莞至今有309家企业没有拿证,深圳也有400多家。而按照深圳去年工信局11月公布的一组数据显示,目前深圳全市845家电子烟生产企业,占全国68%;已获证428家,占全国73.5%。规上119家,已获证94家。说明深圳占据了全国近70%生产企业。
02
品牌也迎来换证“热”。
铂德本雾徕米这些品牌商已纷纷换证。
特别随着铂德、本雾这些知名品牌换证,预示持证品牌也将持续扩大市场去经营未来。
至今品牌拿证已经有6家,包括铂德深圳科技(品牌)、徕米雾电科技(品牌)、浙江迷睿电子(品牌)、亿光年科技、本雾科技、深圳唯喀科技。这些品牌商,有部分重心在国内,但也有一部分重心在海外市场。


(铂德换证了)
能持续换证,代表是一种能力。
其实笔者近期也了解到,一些没拿证的企业也在争取等新拿证。但这个时间可能是10月后。而没证的企业,也可能将工厂转移到海外持续经营。
不管怎样,换证,将对企业产生积极性意义。
随着出海的拥挤性,获客或者开发渠道,甚至“新渠道”也是摆在不少企业面前的一些策略。如果不开发新渠道,未来的市场会竞争更加大,打开市场难度也大。一些企业负责人也明确表示“这个行业将越来越集中,难度也会越来越大”。
续证,意味产业持续保持活力,而这次续证都是2年,是否意味未来2年将是一个重要的出海新周期?
特别出海竞争激烈,找订单越难的时候,给一个建议,要想办法卖给更多客户,卖给更好的客户。譬如一点,市场都没有发掘完,没有深入扎下去,怎么就能说业务做不起来呢?这里提醒一个点,要懂得商业的“范围经济”,就是把公司的获客半径扩大,不再局限于眼前的“一亩三分地”。市场的残酷竞争时,正是倒逼企业增长的好时机。


(出海将有新周期)
总结来看,出海新周期已经来!换证企业需继续为接下来2年做好发展策略筹谋,在出海方面持续深入推动!